Bonjour,
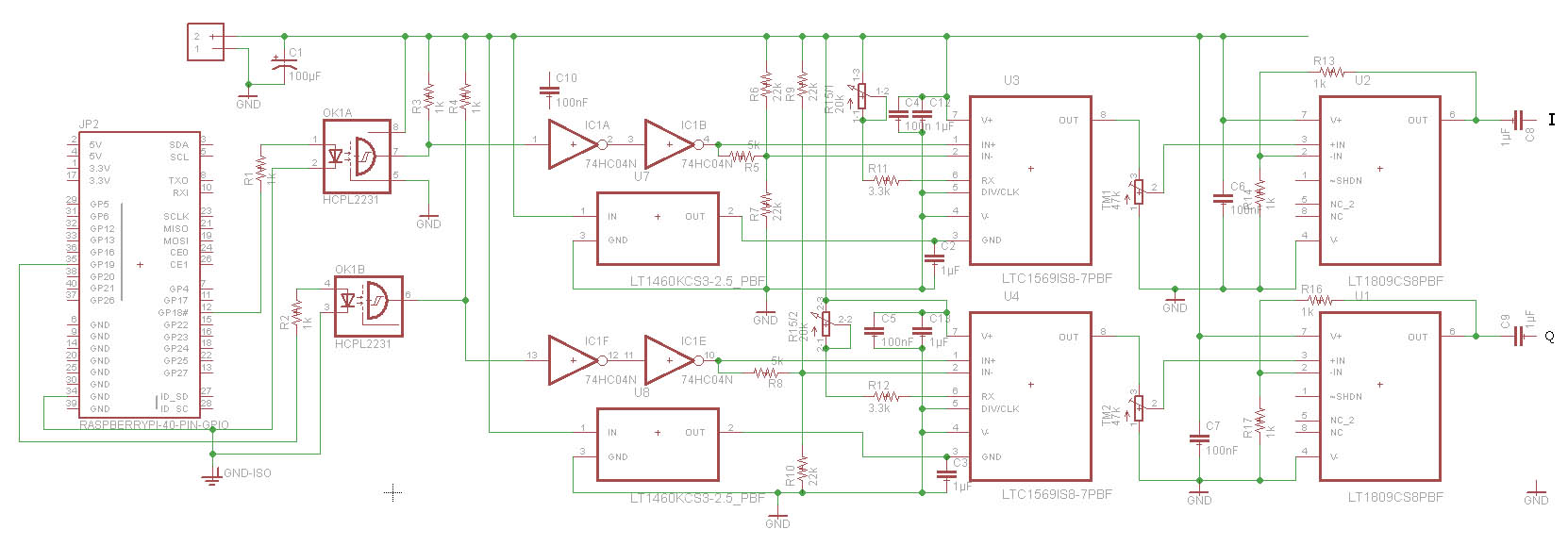
Oui, en novembre 2015 j'ai décrit le montage de filtre de Nyquist commandable par tension ( potar, potar numérique, résistances commutées)
C'est toujours ce que j'utilise car cela me semble le plus souple à l'utilisation.
le schéma de l'époque:

- Pi_IQ_Filter_Schema_proto1_.jpg (145.8 Kio) Vu 76520 fois
A partir de ce schéma F9ZG et ses copains l'utilisent, ils ont rajouté une capa pour supprimer l'offset en tension avant les ampli op.
John, un très bon électronicien aux USA a repris mon idée pour faire un CI et sortir une platine de filtrage variable et modulateur intégré appelée RBTV_MOD utilisé depuis presque un an par des amis anglais et moi-même.
Je l'ai présenté en fonctionnement à CJ avec ses superbes résultats en filtrage:

- PIDATV with RVTBmod_.jpg (120.94 Kio) Vu 76520 fois
Dans cette version j'utilise un commutateur pour sélectionner la résistance qui règle la tension pour le SR choisi.
J'ai aussi fait un proto avec un potar numérique commandé par un arduino et son interface tactile.
( y avait la description avant le grand crash du disque dur)

- RBTVMOD_SR250_BW5.JPG (112.59 Kio) Vu 76520 fois
C'est maintenant cette platine mise au gout du jour pour bien s'adapter aux modèles récent de Rpi que le BATC va distribuer en 2017
Toute ces infos, c'était avant que le disque dur du site vivadatv crashe, ensuite tout a disparu...
Jean-Pierre F6DZP