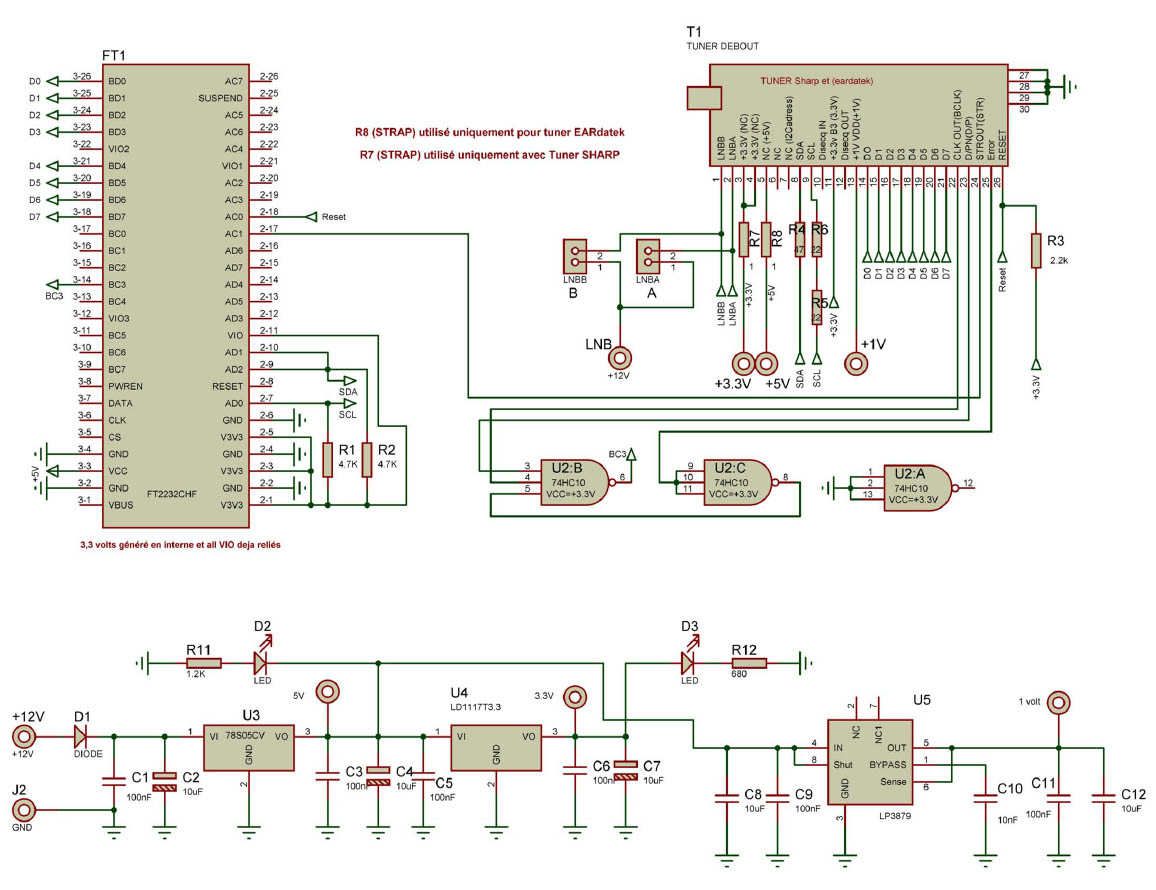
Schéma de base développé avec NIM Samsung:
- Un miniModule FT2232H
- un NIM Samsung DNBU10711IST
- un 74HC10
le pas des pins du Minimodule FT2232H est de 2,54 mm
le pas des pins du NIM est de 2 mm.
le 74HC10 est un DIP14 traditionnel
les liaisons du bus D0 à D7 vers BD0 à BD7 ne sont pas toutes dessinées mais sont à rajouter.
OUi ce n'est pas beau, mais pour l'instant je n'ai pas encore eu le temps de passer à la CAO.
Jean-Pierre F6DZP
Home